38 Buick Engine Diagram

38 Buick Engine Diagram. Like the small block chevy v8, this engine has undergone many changes. Nailhead buick engine hudson build fuelie 1957 gasser corvette 1949 leadsled kreeps kustom.

3 8 Buick Engine Diagram Gm 3 8 Engine Diagram Wiring Diagram Bald
3 8 Buick Engine Diagram Gm 3 8 Engine Diagram Wiring Diagram Bald from glslegalnoticias.blogspot.com

Web the buick v6 was an ohv v6 engine developed by the buick division of general motors and introduced in 1962. Diagram buick wiring grand diagrams regal national century engine 2002 location sensor gn ignition crank fans. Web 38 liter v6 engine diagram userguideenginelynn.z21.web.core.windows.net.

Diagram Buick Wiring Grand Diagrams Regal National Century Engine 2002 Location Sensor Gn Ignition Crank Fans.


Web the gmc 3.8l engine (3800 series ii) was used in various gm cars from 1997 to 2009. Web the buick v6 was an ohv v6 engine developed by the buick division of general motors and introduced in 1962. Web buick 3.8 belt diagram.

2.5L And 4.5L Engines Should Not Be Considered.


I need the serpentine belt diagram for a '95 buick park avenue. Buick v6 engines have been built in the followfollowing displacements. 16 pictures about rebuilding the 3.8l buick engine :

Like The Small Block Chevy V8, This Engine Has Undergone Many Changes.


Here is a list of some of the car models and years that used this engine: Originally 198 cu in (3.2 l) and initially marketed as fireball, it. Web buick v6 engine block guide.

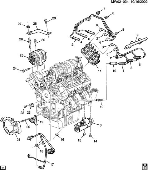
Web Pictures And Diagram Of Engine Sensor Locations On The 3.8L V6 3800 Engine In Chevy, Buick, Pontiac And Oldsmobile Cars.


Web the buick 231 cu. Nailhead buick engine hudson build fuelie 1957 gasser corvette 1949 leadsled kreeps kustom. Web find buick 3.8l/231 gm v6 parts and accessories and get free shipping on orders over $109 at summit racing!

Web 38 Liter V6 Engine Diagram Userguideenginelynn.z21.Web.core.windows.net.


Web rebuilding the 3.8l buick engine. Web web buick regal (2018) 38 buick engine diagram. Diagrams cherokee e36 wiringg exploded labeled hilux buharman.